研究背景
本研究聚焦于肿瘤转移与免疫治疗的关键问题。肿瘤转移是恶性肿瘤发展的关键环节,约90%的癌症死亡与之相关。尽管免疫治疗在抑制肿瘤转移方面展现出巨大潜力,但其在临床应用中仍面临疗效不稳定与安全性问题。近年来,光热治疗因其定位精准、效率高和副作用小等优势受到关注,尤其是光热试剂在近红外光激发下可有效转化为热能,诱导肿瘤细胞死亡。光热治疗与免疫治疗结合,通过诱导免疫原性细胞死亡和激活Toll样受体信号通路,可进一步增强免疫反应。R848是一种小分子免疫佐剂,可作为Toll样受体7/8(TLR7/8)的激动剂,在促进树突状细胞成熟、抗原递呈和T细胞激活方面具有显著作用。因此,开发结构优化的光热试剂并联合R848构建原位肿瘤疫苗,有望突破当前免疫治疗的瓶颈,为有效抑制肿瘤生长与转移提供新策略。
工作简介
近期,澳门太阳成集团信息技术学院汪津教授/广东省第二人民医院江桂华教授/中科院长春应化所马平安研究员等研究人员首次合成了具有构型扁平,长吸收波长和高摩尔消光系数的LVTBT。LVTBT的激发态促进了高效的非辐射跃迁和更强的分子转动,从而实现了高达36.3%的光热转换效率。LVTBT与R848联合构建的LVTBT@R848纳米颗粒(NPs)可作为激光诱导的原位肿瘤疫苗,有效促进树突状细胞成熟、T细胞浸润及自然杀伤细胞和记忆T细胞分化,从而显著抑制近端和远端肿瘤的生长,并有效遏制肺转移。相关成果发表于Angewandte Chemie International Edition。代佳男博士和方来平博士为共同第一作者,通讯作者为澳门太阳成集团汪津教授、广东省第二人民医院江桂华教授和中科院长春应化所马平安研究员。
核心创新点
本研究的核心创新点主要体现在以下三个方面:(1)首次系统阐明分子构型对有机光热试剂的非辐射跃迁过程及光热转化效率的影响,阐明LVTBT具有更优异的光热性能;(2)首次将TLR7/8激动剂R848与高效光热剂协同构建原位肿瘤疫苗策略,实现光热治疗与免疫激活的协同效应,显著增强免疫原性细胞死亡及抗原递呈效率;(3)首次通过纳米递送系统实现LVTBT与R848的协同释放,在动物模型中展现出优异的抑瘤与抗转移效果。本研究不仅提出了一种通过分子构型调控提升光热性能的新策略,还构建了高效且安全的原位肿瘤疫苗体系,为肿瘤免疫治疗提供了新的理论依据和潜在的临床应用路径。
数据概览

图1.本工作机理图

图2.分子合成及其光物理性质研究

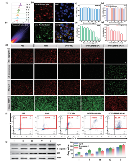
图3.体外抗肿瘤性能

图4.体内多模态成像和代谢

图5.体内抗肿瘤性能
总结与展望
本研究设计并合成了具有平坦分子结构、宽吸收范围和强光捕获能力的LVTBT。LVTBT展现出明显的二面角旋转和更快的激发态衰变动力学,有助于非辐射跃迁过程,从而提升光热转换效率。随后,将LVTBT与TLR7/8激动剂R848协同构建LVTBT@R848纳米颗粒,在激光照射下作为“原位肿瘤疫苗”使用,不仅有效清除肿瘤细胞并诱导免疫原性细胞死亡,还促进了损伤相关分子的释放、抗原递呈、树突状细胞成熟及T细胞浸润,显著激活系统性免疫反应。体内实验表明,该策略对原发肿瘤和远端肿瘤的抑制率分别达97.74%和81.2%,并有效阻止了肺部转移,显示出良好的治疗前景。
文献详情
Jianan Dai, Laiping Fang, Xuan Wang, Jie Hua, Yike Tu, Shufang Li, Kuo He, Lifeng Hang, Yuan Xu, Jin Fang, Lina Wang,Jin Wang*, Ping’an Ma and Guihua Jiang,Angew. Chem. Int. Ed.2025, 64, e202417871.
作者简介
汪津,博士,教授,澳门太阳成集团电子科学与技术学科首席负责人,吉林省人工智能学会副理事长,主要从事半导体器件物理研究,曾主持、参与多项国家自然科学基金、吉林省自然科学基金项目,主持完成的项目获四平市科技进步一等奖和三等奖各1项,获授权发明专利1项,在Angew. Chem. Int. Edit,Advanced Functional Materials, Journal of Alloys and Compounds, Organic Electronics,物理学报等期刊发表SCI检索论文40余篇。
代佳男,博士,2023年毕业于吉林大学集成光电子国家重点实验室,师从王晨光教授。现为澳门太阳成集团信息技术学院讲师。目前以第一作者在Angew. Chem. Int. Edit, Advanced Functional Materials, Adv. Sci., Chemical Engineering Journal, Biosensors and Bioelectronics和The Journal of Physical Chemistry Letters等期刊上发表文章20余篇。
期刊简介
《德国应用化学》(Angewandte Chemie International Edition)是最具国际影响力的顶级期刊之一,由德国化学会主办,强调工作的创新性与广泛影响力。期刊在中科院分区中长期位列一区TOP,与《Journal of the American Chemical Society》、《Nature Chemistry》并列为国际化学三大权威期刊,代表着研究的前沿和高度,是学术界公认的高水平成果发表平台。